○公立大学法人都留文科大学職員倫理規程
平成21年4月1日
公立大学法人都留文科大学規程第42号
(目的)
第1条 この規程は、公立大学法人都留文科大学職員就業規則(平成21年大学規則第36号。)第39条の規定に基づき、公立大学法人都留文科大学(以下「法人」という。)の職員の職務に係る倫理の保持に資するため必要な措置を講ずることにより、職務の執行の公正さに対する市民の疑惑や不信を招くような行為の防止を図り、もって法人の業務に対する市民等の信頼を確保することを目的とする。
(定義)
第2条 この規程において「事業者等」とは、法人その他の団体及び事業を行う個人(当該事業の利益のためにする行為を行う場合における個人に限る。)をいう。この場合において、事業者等の利益のためにする行為を行う場合における役員、従業員、代理人その他の者も事業者等とみなす。、
2 この規程において「利害関係者」とは、職員の職務の性質上、その職務権限と特別の利害関係がある事業者等をいう。
(倫理行動基準)
第3条 職員は、法人の職員としての誇りを持ち、かつ、その使命を自覚し、次に掲げる事項をその職務に係る倫理の保持を図るために遵守すべき規準として、行動しなければならない。
(1) 職員は、職務上知り得た情報について一部の者に対してのみ有利な取扱いをするなど不当な差別的取扱いをしてはならず、常に公正な職務の執行にあたらなければならないこと。
(2) 職員は、常に公私の別を明らかにし、いやしくもその職務及び地位を自ら又は自らの属する組織のための私的利益のために用いてはならないこと。
(3) 職員は、法令及び法人の諸規程により与えられた権限の行使に当たっては、当該権限の行使の対象となる者からの贈与等を受けること等による疑惑や不信を招くような行為をしてはならないこと。
(4) 職員は、職務の遂行に当たっては、公共の利益の増進を目指し、全力を挙げてこれに取り組まなければならないこと。
(5) 職員は、勤務時間外においても、自らの行動が法人の信用に影響を与えることを常に認識して行動しなければならないこと。
(禁止行為)
第4条 職員は、利害関係者との関係において職務執行の公正さに対する市民の疑惑や不信を招くような行為をしてはならない。
2 職員は、利害関係者以外との関係においても、通常一般の社交の程度を超えた行為をしてはならない。
(贈与等の報告)
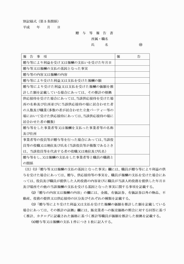
第5条 管理又は監督の地位にある職員(公立大学法人都留文科大学職員給与規程(平成21年大学規程第29号)に基づく管理職手当の支給を受ける職員をいう。以下同じ。)は、事業者等から、金銭、物品その他の財産上の利益の供与若しくは供応接待(以下「贈与等」という。)を受けたとき、又は事業者等と職員の職務との関係に基づいて提供する人的役務に対する報酬として次条に定める報酬の支払いを受けたとき(当該贈与等を受けた時又は当該報酬の支払いを受けた時において管理又は監督の地位にある職員であった場合に限り、かつ、当該贈与等により受けた利益又は当該支払いを受けた報酬の価額が1件につき5千円を超える場合に限る。)は、その都度贈与等報告書(別記様式)を、14日以内に理事長に提出しなければならない。
(1) 利害関係者に該当する事業者等から支払いを受けた講演等の報酬
(2) 利害関係者に該当しない事業者等から支払いを受けた講演等の報酬のうち、職員の現在又は過去の職務に関係する事項に関する講演等であって職員が行うものであることを明らかにして行うものの報酬
(理事長への相談)
第7条 職員は、自らが行う行為の相手方が利害関係者に該当するかどうかを判断することができない場合又は利害関係者との間で行う行為が禁止行為に該当するかどうかを判断することができない場合には、理事長に相談し、その指示に従う。
(理事長への責務等)
第8条 理事長は、この規程に定める事項の実施に関し、次に掲げる責務を有する。
(1) 贈与等報告書の受理及び保存のための体制の整備その他職員の職務に係る倫理の保持のための体制の整備を行うこと。
(2) 職員がこの規程に違反する行為を行った場合には、厳正に対処すること。
(3) 職員がこの規程に違反する行為について理事長その他の適切な機関に通知をしたことを理由として、当該通知をした職員が不利益な取扱いを受けないよう配慮すること。
(4) 研修その他の施策により、職員の倫理観の養成及び保持に努めること。
(5) 職員からの第7条の相談に応じ、特定の者との間に疑惑や不信を招くような関係を持つことがないよう必要な指導及び助言を行うこと。
(補則)
第9条 この規程に定めるもののほか、職員の職務に係る倫理の保持に資するため必要な事項は、理事長が別に定める。
附則
この規程は、平成21年4月1日から施行する。
