○公立大学法人都留文科大学文書管理規程
平成25年3月29日
規程第10号
(趣旨)
第1条 この規程は、公立大学法人都留文科大学(以下「法人」という。)における事務の適正かつ能率的な遂行を図り、法人における文書の公開等の制度の円滑な運用に資するため、文書の管理に関し必要な事項を定める。
(1) 課等 公立大学法人都留文科大学組織及び運営に関する基本規程の規定によりおかれる室、センター、事務局等をいう。
(2) 文書 法人の役員又は教職員が職務上作成し、又は取得した文書、図画、写真及びスライド(これらを撮影したマイクロフィルムを含む。以下同じ。)並びに電磁的記録(電子的方式、磁気的方式その他人の知覚によっては認識できない方式で作られた記録をいう。以下同じ。)であって、法人の役員又は教職員が組織的に用いるものとして、法人が管理しているものをいう。ただし、次に掲げるものを除く。
イ 市民の利用に供することを目的として管理しているもの。
ロ 官報、公報、白書、新聞、雑誌、書籍その他不特定多数のものに販売することを目的として発行されているもの(イに掲げるものを除く。)
(3) 電子文書 前号に規定する電磁的記録のうち、書式情報(文書、図面、写真及びスライド等の体裁に関する情報をいう。)又は音声若しくは映像を再生することにより人の知覚により認識することができる情報を含めて記録されているものをいう。
(5) 保存 第5条第1項の文書管理者が、文書を保管期間の経過した日から当該文書を管理する必要がなくなる日までの期間(以下「保存期間」という。)管理することをいう。
(6) ファイリングシステム 主としてファイリングホルダーを用い、文書を必要時に直ちに利用できるよう組織的に整理及び保管し、保存を経て廃棄するにいたる一連の仕組みをいう。
(文書管理の基本)
第3条 事務は、原則として文書(図画、写真及びスライド等並びに電磁的記録を含む。以下同じ。)により処理しなければならない。
2 文書は、事務能率の向上に役立つように常に正確かつ迅速に取り扱い、適正に管理しなければならない。
3 情報システム(電子計算機を利用して行う業務処理の体系をいう。)を利用する方法により文書を管理する場合にあっては、前項の趣旨にのっとり行われるよう十分配慮しなければならない。
(総括文書管理者)
第4条 法人内に総括文書管理者を置き、事務局長をもって充てる。
2 総括文書管理者は、法人における文書の適正な管理及び文書の管理改善に関する事務を総括する。
(文書管理者)
第5条 課等に文書管理者を置き、課等の長をもって充てる。
2 文書管理者は、課等における文書の適正な管理に関する事務を掌理する。
(文書管理担当者)
第6条 課等に文書管理担当者を置き、課等の課長補佐、副主幹又は主査の職にある者のうち文書管理者が指定する者をもって充てる。
2 文書管理担当者は、文書管理者の指揮を受け、担任事務に係る文書の適正な管理に関する事務を処理するものとする。
(総括文書主任)
第7条 本学に総括文書主任を置き、総務課の課長補佐の職にある者をもって充てる。
2 総括文書主任は、本学における文書の管理改善に係る企画及び調整を行う。
(文書主任)
第8条 課等に文書主任を置き、当該課等の主幹、副主幹、主査、副主査、主任又は主事の職にある者のうち文書管理者が指定する者をもって充てる。
2 文書主任は、課等における文書の管理改善に関する事務を掌理するとともに、文書管理者の指揮を受け、当該課等における文書の適正な管理に関する事務を処理する。
3 文書管理者は、前項に規定する文書の適正な管理に関する事務の遂行上必要があると認めるときは、当該課等の職員のうちから文書取扱者を指定し、当該文書取扱者に当該事務の一部を行わせることができる。
(文書等の受領)
第9条 文書及び物品(以下「文書等」という。)が法人に到達したときは、総務課長が受領する。ただし、課等に直接到達した場合にあっては、当該課等の文書管理者が受領する。
2 前項の規定にかかわらず、文書が電気通信回線を通じて課等に到達したときは、当該課等の文書管理者が受領する。
3 総務課長は、第1項の文書等の中に法人として受領すべきでないものがあるときは、直ちに返却、転送その他必要な措置をとらなければならない。
(文書等の配付)
第10条 総務課長は、前条第1項の規定により受領した文書等を、当該文書等に係る事務を所掌する課等の文書管理者に開封しないでそのまま配付しなければならない。ただし、法人及び理事長あての文書等その他開封しなければ配付先が判明しない文書等については、開封することができる。
(文書等の収受)
第11条 文書管理者は、前条の規定により配付を受け、又は第9条第1項ただし書の規定により受領した文書等を次に定める手続により収受させる。
(2) 文書主任は、前号の規定により収受した文書等を文書管理担当者等に配付する。この場合において、重要又は異例な文書については、文書管理担当者等に配付する前に、文書管理者の閲覧に供し、必要な指示を受けなければならない。
(3) 文書管理担当者等は、前号の規定により配布された文書を、次に定める手続により処理する。
イ 起案を要する文書については、文書発送簿(様式第4号)及び当該文書に必要な事項を記載する。
(5) 第1号の規定により収受した文書等のうち、書留文書等は、封筒等の余白に収受印を押印し、書留文書等受領簿に必要な事項を記載する。
(文書の作成)
第12条 意思決定に当たっては文書(電磁的記録にあっては、電子文書に限る。以下この条において同じ。)を作成して行うこと並びに事務及び事業の実績について文書を作成することを原則とする。
2 前項の規定にかかわらず、意思決定と同時に文書を作成することが困難な場合及び処理に係る事案が軽微なものである場合は、文書の作成を要しないものとする。ただし、意思決定と同時に文書を作成することが困難な場合にあっては、事後に文書を作成しなければならない。
(口頭又は電話による照会等の処理)
第13条 口頭又は電話による照会、回答、報告等で重要なものについては、口頭電話受理用紙(様式第7号)にその旨を記載し、文書に準じて処理しなければならない。
(起案)
第14条 文書の起案は、回議用紙(様式第8号)を用いて行わなければならない。
2 前項の規定にかかわらず、軽易又は定例的な文書の起案は、次に掲げる方法により行うことができる。
(1) 簡易処理票の添付(第11条第3号ハの規定の例による回議印の押印を含む。)
(2) 文書管理者が、総務課長にあらかじめ協議して定めた用紙又は簿冊の使用
(起案文書の区分)
第15条 文書は、次の区分によって起案し、当該文書の区分を題名の最後にかっこ書きする等明示しなければならない。
通達 法令その他権限に基づいて発する文書
通知 通達以外のもので事実の通知に関する文書
達示 本学職員及び学生等に対する理事長及び学長の布告文書
依頼 依頼に関する文書
指令 許可書又は認可書等理事長及び学長名をもってする文書
照会 照会に関する文書
回答 回答に関する文書
契約 契約に関する文書
伺定 規程、規則、基準、内規等を定めることを目的とする文書
報告 法令その他に基づいて、官庁その他に報告する文書
供閲 供閲に関する文書
申請 関係官公庁に対し許可、認可、裁決その他の行為を求めるために提出する文書
上申 人事の上申に関する文書
協議 関係官公庁に対する協議に関する文書
証明 理事長名、学長名又は大学名等による事実の証明に関する文書
伺い 資料作成、経費支出等の伺いに関する文書
事務連絡 単なる事務的な連絡文書
(公文の例式)
第16条 公文の例式は、別表第1に掲げる公文例式によるものとする。
(例文による起案)
第17条 別に定める例文によって処理できるものは、当該例文により起案しなければならない。
2 前項の場合には、回議用紙等にその旨を記載しなければならない。
(文書の発信者名)
第18条 施行する文書の発信者名は、原則として法人名若しくは理事長名又は大学名若しくは学長名を用いる。ただし、その性質及び内容により法人名若しくは理事長名又は大学名若しくは学長名によりがたい文書又は軽易な文書にあっては、部局名、部局の長名、課等名及び課等の長名等を用いることができる。
(文書番号等)
第19条 起案に当たっては、起案年月日、文書番号、分類番号、保存期間その他必要な事項を当該起案に係る文書に記載しなければならない。
2 決裁の終わった文書(以下「決裁文書」という。)には、決裁年月日、文書記号、文書番号その他必要な事項を記載するとともに、文書収受簿又は文書発送簿に必要な事項を記載しなければならない。
3 文書記号は、別表第2のとおりとする。
4 文書番号は、一会計年度を通じ文書記号ごとに一連番号とし、一文書題名ごとに一文書番号とする。ただし、同一の文書題名で一会計年度を通じ多量に処理するものについては、当該文書番号の枝番号を用いることができる。
(例規番号)
第20条 前条に定めるもののほか、規程、規則等に係る文書の例記番号については、公立大学法人都留文科大学における法人規程に関する規程第4条第1項及び第2項に定める。
(1) 法人名、理事長名、大学名又は学長名により発するもの(第16条の規定により例文によって処理するものを除く。) 文書管理者
(2) 前号に掲げる文書以外の文書 文書主任
(供覧)
第22条 担当者は、その所掌する事務の実績等について関係職員等に報告し、又は周知しようとするときは、回議用紙等を用いて文書を作成し、供覧しなければならない。
(施行)
第23条 文書管理者は、決裁の終わった文書で施行を要するものを適正に処理しなければならない。
(公印の押印等)
第24条 施行に用いる文書(以下「施行文書」という。)については、決裁文書と照合して相違のないことを確認の上、公印を押印しなければならない。
(施行文書等の発送)
第25条 施行文書等の発送は、文書管理者が文書主任に行わせなければならない。
2 前項の規定により発送する施行文書等については、当該施行文書等に係る事務を所掌する課等において、封筒又は包装により封をしなければならない。
4 第1項の規定により施行文書等を発送したときは、文書主任は、決裁文書の所定欄に発送年月日を記載しなければならない。
(文書の適正な保管及び保存)
第26条 文書管理者は、適正に文書の保管又は保存をしなければならない。
(文書の管理の原則)
第27条 文書は、ファイリングシステムによる整理し、保管するものとする。
2 文書の整理及び保管には、キャビネット及びファイリング用具を使用するものとする。ただし、キャビネットに収納することが困難な文書については、書庫、書棚等それぞれ適切な用具を使用することができる。
3 文書の保管単位は、課とする。ただし、事務室の状況等により難しいときは、この限りでない。
4 キャビネット等は、可能な限り保管単位ごとに一定箇所に集中し配列し、配列順序は左から1号とし、段数は上から順次数えるものとする。
5 ファイリングシステムの運用についての詳細は、別に定めるファイリングシステムマニュアルによるものとする。
(保存期間の基準等)
第28条 文書管理者は、別表第3に定める基準に従い、文書の保存期間を定めるものとする。
2 文書の保存期間は、文書が完結した日の属する会計年度の翌年度始から起算するものとする。ただし、保存期間を1年未満とする場合は、当該文書を作成し、又は取得した日から起算する。
3 暦年文書は、文書が完結した日の属する年の翌年始から起算するものとする。
4 年度又は年を越えて処理した文書は、その事案が完結した年度又は年の文書として区分するものとする。
(文書の整理)
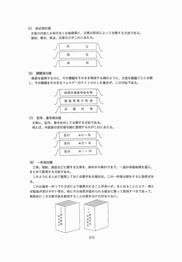
第29条 文書の管理は、別に定めるほか、未処理文書及び完結文書に分け、次の各号により分類整理しなければならない。
(1) 未処理文書は、懸案フォルダーに収め、完結文書は個別フォルダーに収めて、キャビネット等の一定の位置に収納し、常に文書の所在を明らかにしておかなければならない。
(2) 文書は、特別な場合を除いて、新しく発生した文書が上になるよう発生順にフォルダー内にファイルするものとする。
(3) 文書をフォルダーにファイルする場合は、右手でフォルダーを取り出し、左手で開くと文書がそのまま読めるようにファイルするものとする。
(4) フォルダー内の文書は、原則としてとじないこととする。ただし、順序が極めて大切な文書についてはこの限りでない。
(5) 個別フォルダーは、おおむね業務の性質等により大分類、中分類に分離整理し、常に検索及び参照が容易なようにしなければならない。
(簿冊による保管)
第30条 特別な事情により簿冊で管理する文書は、表紙及び背表紙を用い、これらに件名、年度又は年、保存期間、廃棄年度及び主管課名を記載しなければならない。
(ファイル基準表)
第31条 文書主任は、総括文書管理者が指定する期限までに、当該担当単位のファイル基準表(様式第10号)を作成し、文書管理者を経て総括文書管理者に提出しなければならない。
2 ファイル基準表の作成は、年度当初に前年度のファイル基準表を基に仮のファイル基準表を作成し、当該年度末に当該年度のファイル基準表として確定する方法によるものとする。
3 文書主任は、ファイル基準表の記載事項を変更するときは、第1項の規定に準じて処理しなければならない。
(文書の移替え)
第32条 年度又は年を終了した文書は、1年間主管課の事務室内で保管するものとする。
2 保管の方法は、完結文書を現年度の区画から前年度の区画へ移し変えることにより行うものとする。
3 文書の移替えは、年度文書にあっては毎年4月に行うものとし、暦年文書にあっては毎年1月に行うものとする。ただし、事務に支障がない限り文書の置換えに引き続いて行うことができる。
(文書の置換え)
第33条 文書主任は、保存期間が1年を越えた文書で引き続き保存の必要がある文書を個別フォルダーごと保存期間別に区分して、所定の事項を記載した文書保存箱に収納した後、書庫に置き換えなければならない。
2 前項の規定による文書の置換えは、年度文書にあっては毎年6月末までに、暦年文書にあっては、毎年3月末までに行うものとする。
2 文書保存の管理の運用方法は、別に定めるファイリングシステムマニュアルによるものとする。
(書庫の管理)
第35条 第31条に規定する保存文書を収納した書庫の管理は、総務課長が行うものとする。
(文書の廃棄)
第36条 総務課長は、毎年、保存文書目録により保存期間が満了した文書について、文書管理者に廃棄を依頼するものとする。
2 前項の依頼を受けた文書管理者は、文書主任に廃棄対象文書の精査を指示し、必要があると認めるときは、当該文書の保存期間を延長することができる。
3 前項の規定により保存期間の延長をしようとする場合は、文書管理者は書面により総務課長に協議しなければならない。
4 第2項の規定により精査した結果、保存期間の延長の必要がない文書は廃棄処理できるものとする。
(保存期間終了前の文書の廃棄)
第37条 文書管理者は、保存期間が10年を経過した文書であって保管又は保存する必要がないことが客観的に合理的かつ明白な文書は理由を付して廃棄することができる。
2 前項の規定により文書を廃棄する場合は、事前に総務課長に書面により協議しなければならない。
(廃棄文書の処理)
第38条 廃棄を決定した文書のうち、公開してはならない事項が記載されているもの又は他に悪用される恐れのあるものは、焼却、溶融、裁断等確実に適切な処理をしなければならない。
(歴史的資料等の保存)
第39条 保存期間が満了した文書のうち、歴史的資料又は文化的に価値があると認めるものについては、資料として保存しなければならない。
(委任)
第40条 この規程に定めるもののほか、文書の管理に関し必要な事項は、別に定める。
附則
この規程は、平成25年4月1日から施行する。
附則(平成26年2月21日規程第8号)
この規程は、平成26年4月1日から施行する。
附則(平成27年3月16日規程第4号)
この規程は、平成27年3月16日から施行する。
附則(平成27年3月18日規程第6号)
この規程は、平成27年4月1日から施行する。
附則(平成29年3月9日規程第12号)
この規程は、平成29年4月1日から施行する。ただし、第9条から第15条までの改正規定は、平成30年4月1日から施行する。
附則(平成29年3月29日規程第20号)
この規程は、平成29年4月1日から施行する。
附則(平成30年10月19日規程第58号)
この規程は、平成31年4月1日から施行する。
附則(令和5年3月28日規程第6号)
この規程は、令和5年4月1日から施行する。
別表第1(第16条関係)
1 規程を制定する場合
2 規程を改正する場合
公立大学法人都留文科大学規程第 号 ×何々規程を改正する規程の一部を改正する規程を次のように定める。 ××平成 年 月 日 公立大学法人都留文科大学理事長 氏名×× ×××何々規程の一部を改正する規程 ×第何条を次のように改正する。 ×(何々) 第何条 、、、、、、、、、、、、、、、、、、、、、、、、、、、、、、、、、 ×、、、、、、、、、、、、。 ×××附×則 ×この規程は、公布の日(平成 年 月 日)から施行する。 |
3 規程を廃止する場合
公立大学法人都留文科大学規程第 号 ×何々規程を廃止する規程を次のように定める。 ××平成 年 月 日 公立大学法人都留文科大学理事長 氏名×× ×××何々規程を廃止する規程 ×何々規程(平成 年公立大学法人都留文科大学規程第 号)は、廃止する。 ×××附×則 ×この規程は、公布の日(平成 年 月 日)から施行する。 |
別表第2(第19条関係)
課 等 | 文書記号 |
総合企画室 | 都文大企発・収 |
評価室 | 都文大評発・収 |
監査室 | 都文大監発・収 |
IR室 | 都文大IR発・収 |
総務課(課内室を含む。) | 都文大総発・収 |
経営企画課(課内室を含む。) | 都文大経発・収 |
教務課(課内室を含む。) | 都文大教発・収 |
学生支援課(課内室を含む。) | 都文大学発・収 |
附属図書館 | 都文大図発・収 |
情報センター | 都文大情セ発・収 |
教職支援センター | 都文大教セ発・収 |
地域交流研究センター | 都文大地セ発・収 |
国際交流センター | 都文大国セ発・収 |
語学教育センター | 都文大語セ発・収 |
共通教育センター | 都文大共セ発・収 |
保健センター | 都文大保セ発・収 |
キャリア支援センター | 都文大キセ発・収 |
入学センター | 都文大入セ発・収 |
別表第3(第28条関係)
文書の区分 | 保存期間 | |
1 | 1) 規程及び内規等の制定及び改廃に関するもの 2) 本学の通達等で例規となるもの 3) 学部,学科等の設置及び改廃に関するもの 4) 公印の制定及び改廃に関するもの 5) 人事記録に関するもの 6) 資産に関するもののうち重要なもの 7) 学位授与に関するもの 8) 卒業者及び修了者台帳 9) 1)から8)に掲げるもののほか、これらに準ずるもののうち永久保存を必要と認めるもの | 永年 |
2 | 1) 理事会、経営審議会、教育研究審議会、教授会等重要な会議に関するもの 2) 不服申立及び訴訟に関するもの 3) 法人文書ファイル管理簿に関するもの 4) 役員及び職員(非常勤職員を除く。)の任免、分限及び懲戒に関するもの 5) 栄典及び表彰に関するもののうち重要なもの 6) 1)から5)に掲げるもののほか、これらに準ずるもののうち30年以上保存を必要と認めるもの | 30年 |
3 | 1) 通達等のうち重要なもの 2) 学内委員会等に関するもののうち重要なもの(2の項1)に該当するものを除く。) 3) 栄典及び表彰に関するもの(2の項5)に該当するものを除く。) 4) 非常勤職員の任免に関するもの 5) 予算、決算及び出納に関するもののうち重要なもの 6) 契約等に関するもののうち重要なもの 7) 資産に関するもの(1の項6)に該当するものを除く。) 8) 大学会館に関するもののうち重要なもの 9) 人事監査及び会計検査に関するもの 10) 学生に関する表簿のうち重要なもの 11) 奨学生に関する表簿のうち重要なもの 12) 1)から11)に掲げるもののほか、これらに準ずるもののうち10年以上保存を必要と認めるもの | 10年 |
4 | 1) 通達等に関するもの(3の項1)に該当するものを除く。) 2) 供閲文書に関するもの 3) 学内委員会等に関するもの(2の項1)及び3の項2)に該当するものを除く。) 4) 大学会館に関するもの(3の項8)に該当するものを除く。) 5) 予算、決算及び出納に関するもの(3の項5)に該当するものを除く。) 6) 各種事業計画(経費伺を含む。)に関するもの 7) 契約等に関するもの(3の項6)に該当するものを除く。) 8) 学生に関する表簿(3の項10)に該当するものを除く。) 9) 入学試験に関するもの 10) 奨学生に関する表簿(3の項11)に該当するものを除く。) 11) 1)から10)に掲げるもののほか,これらに準ずるもののうち5年保存を必要と認めるもの | 5年 |
5 | 1) 定型的な事務に係る決裁文書 2) 職員の勤務状況が記録されたもの 3) 1)又は2)に掲げるもののほか、これらに準ずるもののうち3年保存を必要と認めるもの | 3年 |
6 | 1) 照会、回答、通知、依頼、報告及び届出等のうち軽易なもの 2) 供閲文書に関するもののうち軽易なもの 3) 証明等に関するもの 4) 学生に関する表簿のうち軽易なもの 5) 入学試験に関するもののうち軽易なもの 6) 1)から5)に掲げるもののほか、これらに準ずるもののうち1年保存を必要と認めるもの | 1年 |
7 | その他の法人文書 | 1年未満 |
























































































































