○公立大学法人都留文科大学職員服務規程
平成21年4月1日
公立大学法人都留文科大学規程第32号
(目的)
第1条 この規程は、公立大学法人都留文科大学職員就業規則(平成21年大学規則第22号。以下「就業規則」という。)第42条の規定に基づき、職員の服務に関し必要な事項を定めることを目的とする。
(服務の原則)
第2条 職員は、その職務を遂行するに当たっては、関係法令及び公立大学法人都留文科大学(以下「法人」という。)の規程等を遵守し、上司の職務上の命令にしたがって、誠実、公正かつ能率的にその職務を遂行しなければならない。
2 職員は、理事長の統括の下、相互に連絡協調し、能力の発揮に努めなければならない。
(身分証明書)
第3条 理事長は、職員に身分証明書を交付する。
(執務上の心得)
第4条 職員は、勤務時間中みだりに執務の場所を離れてはならない。
2 職員は、出張、休暇等のため不在になるときは、担当事務の処理に関し必要な事項を関係職員に引き継ぎ、事務処理に支障のないようにしておかなければならない。
(休暇の手続)
第5条 職員は、休暇を受けようとするときは、前日までにその理由、予定日数及び時間を記載した休暇願簿(別記様式)により申請し、あらかじめ理事長の承認を受けなければならない。ただし、急病等の理由によりあらかじめ承認を受けることができないときは、その旨を連絡するとともに、事後速やかに理事長に申請し、承認を受けなければならない。
(職務専念義務の免除の申請)
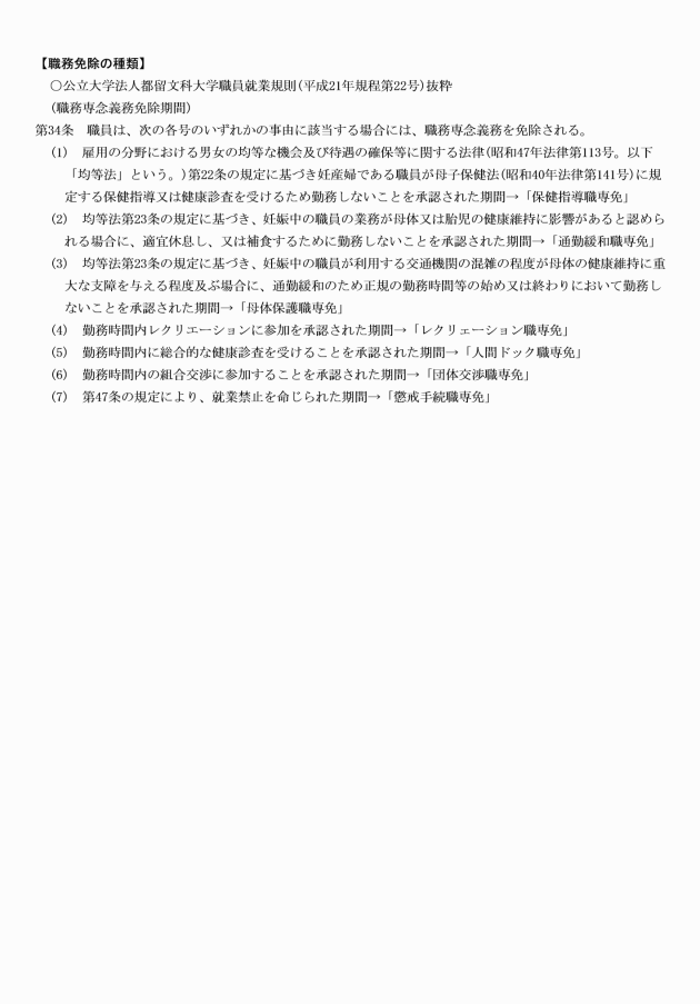
第5条の2 職員は、就業規則第34条の規定により、職務専念義務の免除を受けようとするときは、休暇願簿(別記様式)を提出して理事長の承認を受けなければならない。
2 管理職員の特別勤務は、管理職員特別勤務命令及び整理簿(様式第3号)により、理事長が命ずるものとする。
(帰宅時の心得)
第7条 職員は、勤務が終了したときは、次に掲げる処置をして速やかに帰宅しなければならない。
(1) 文書その他の物品を整理すること。
(2) 火気の始末、戸締り等をすること。
2 最終帰宅者は、前項に掲げる処置を点検した後、大学管理責任者が定める手続をして帰宅しなければならない。
(出張)
第8条 職員の出張は、出張命令(様式第4号)により、理事長が命ずるものとする。
2 出張を命じられた職員は、次の各号のいずれかに該当するときは、速やかに理事長の指示を受けなければならない。
(1) 用務の都合により、受けた命令の内容を変更する必要が生じたとき。
(2) 天災地変、交通遮断、病気等のため用務を遂行することができないとき。
(復命)
第9条 出張を命ぜられた職員は、用務を終えて帰校したときは、用務の経過及び結末その他必要な事項について、帰校後5日以内に復命書を作成して復命しなければならない。ただし、簡易な事件については、口頭で復命することができる。
(事務引継)
第10条 職員は、退職その他の理由により職員でなくなるとき又は配置換、休職等によりその職務を離れるときは、速やかに担当事務の処理経過を記載した事務引継書を作成し、関係書類とともに後任者又は理事長の指定した職員に引き継がなければならない。ただし、理事長の承認を受けて口頭により引き継ぐことができる。
(赴任)
第11条 新たに職員となった者又は配置換等を命ぜられた職員は、やむを得ない事由がある場合を除き、その発令の日から起算して5日以内に着任しなければならない。
(提出書類)
第12条 新たに職員となった者は、内定通知後に、指定された書類を、採用予定日の1ヶ月前までに理事長に提出しなければならない。
2 職員は、次の各号のいずれかに該当するときは、その事実を証明する書類を添えて、速やかに理事長に提出しなければならない。
(1) 氏名を変更したとき。
(2) 本籍又は現住所を変更したとき。
(3) 家族構成が異動したとき。
(4) 新たに学歴を取得したとき。
(5) 新たに資格免許を取得したとき。
(職員の服務の誓約)
第13条 新たに職員となった者は、誓約書(様式第5号)に署名押印してからでなければその職務を行ってはならない。
(緊急事態の場合における例外)
第14条 緊急の事態に際し必要な場合においては、前条の規定にかかわらず、理事長は、職員が宣誓を行う前においても、その職務を行わせることができる。
(証人、鑑定人等としての出頭)
第15条 職員は、職務に関して証人、鑑定人、参考人等として裁判所その他の官公署へ出頭を求められたときは、その旨を理事長に届け出なければならない。
2 前項の場合において、職務上の秘密に属する事項について陳述又は供述を求められたときは、その陳述又は供述しようとする内容について、あらかじめ理事長の許可を受けなければならない。
3 職員は、裁判所その他の官公署において陳述又は供述したときは、その内容を文書で理事長に報告しなければならない。
(営利企業等への従事)
第16条 職員は、営利企業等に従事するための許可を受けようとするときは、営利企業等の従事許可申請書を理事長に提出しなければならない。
(他の団体の事務への従事)
第17条 前条に規定する場合のほか、職員は、国、地方公共団体その他公共的団体の事務(以下この条において「他の団体の事務」という。)に従事するときは、他の団体の事務への従事願により、理事長の承認を受けなければならない。ただし、別に指定する他の団体の事務については、理事長の承認を受けてこれに従事することができる。
(事故等の報告)
第18条 職員は、服務に関し事故等が発生したときは、速やかにその内容を上司に報告するとともに、上司は理事長に報告しなければならない。
(非常事態の場合の服務)
第19条 次の各号に掲げる場合は、職員は、直ちに出勤して理事長又は上司の指揮を受けなければならない。ただし、上司の指揮を受ける暇のないときは、臨機の措置をとることができる。
(1) 校舎(附属施設及び構内を含む。)に出火があったとき。
(2) 法人の周辺に規模の大きな災害が発生したとき、又は発生するおそれがあると予想されるとき。
(3) 前2号に定めるもののほか、理事長が出勤を命じたとき。
第20条 この規程に定めるほか、職員の服務に関し必要な事項は、理事長が別に定める。
附則
この規程は、平成21年4月1日から施行する。
附則(平成27年8月21日規程第17号)
この規程は、平成27年8月21日から施行する。
附則(令和6年3月1日規程第2号)
この規程は、公布の日から施行する。









