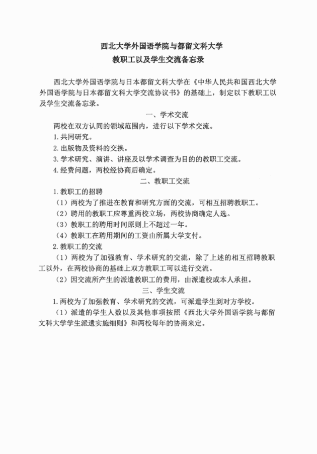
○日本国都留文科大学と中華人民共和国西北大学外国語学院との交流に関する協定書
令和6年4月17日
日本国都留文科大学と中華人民共和国西北大学外国語学院との交流に関する協定書を別紙のとおり定める。
附則
この協定は、令和6年4月17日から施行する。







○日本国都留文科大学と中華人民共和国西北大学外国語学院との交流に関する協定書
令和6年4月17日
日本国都留文科大学と中華人民共和国西北大学外国語学院との交流に関する協定書を別紙のとおり定める。
附則
この協定は、令和6年4月17日から施行する。







令和6年4月17日 種別なし
(令和6年4月17日施行)
| ◆ | 令和6年4月17日 | 種別なし |