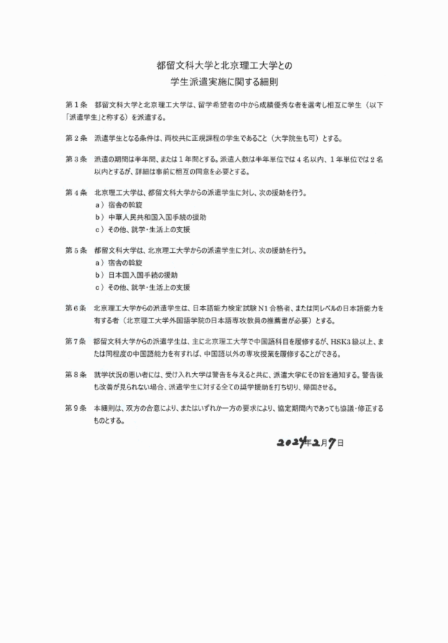
○日本国都留文科大学と中華人民共和国北京理工大学との交流に関する協定書
令和6年2月7日
日本国都留文科大学と中華人民共和国北京理工大学との交流に関する協定書を別紙のとおり定める。
附則
この協定は、令和6年2月7日から施行する。









○日本国都留文科大学と中華人民共和国北京理工大学との交流に関する協定書
令和6年2月7日
日本国都留文科大学と中華人民共和国北京理工大学との交流に関する協定書を別紙のとおり定める。
附則
この協定は、令和6年2月7日から施行する。









令和6年2月7日 種別なし
(令和6年2月7日施行)
| ◆ | 令和6年2月7日 | 種別なし |