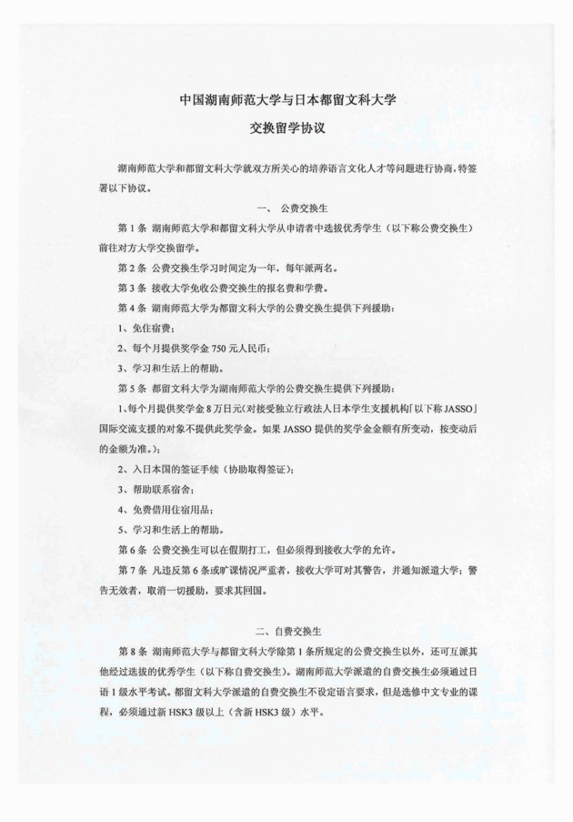
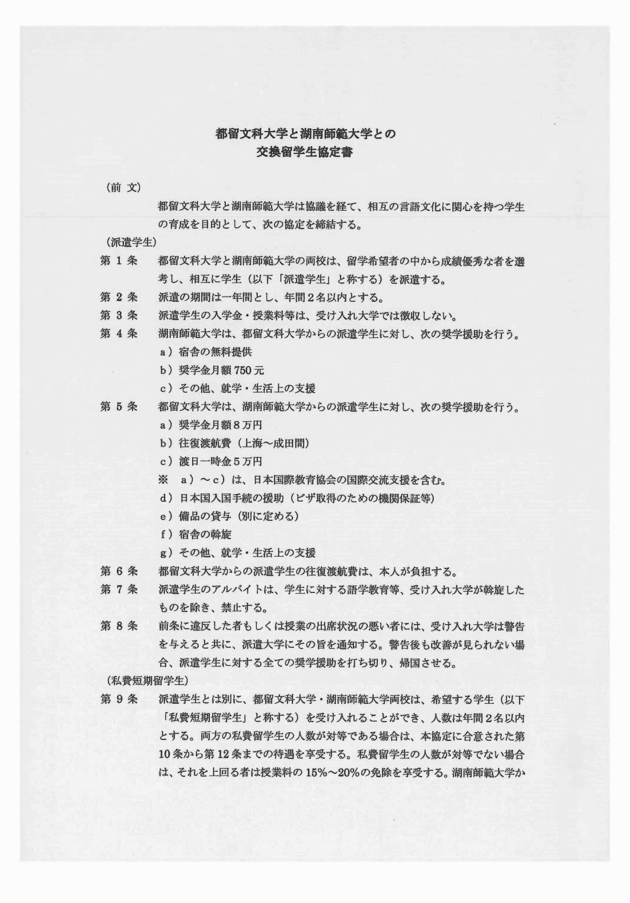
○都留文科大学と湖南師範大学との交換留学協定書
平成7年11月15日
協定第1号
都留文科大学と湖南師範大学との交換両学協定書を別紙のとおり定める。
附則
この協定書は、平成7年11月15日から施行する。
附則(平成26年12月18日協定第3号)
この協定書は、平成26年12月18日から施行する。

























○都留文科大学と湖南師範大学との交換留学協定書
平成7年11月15日
協定第1号
都留文科大学と湖南師範大学との交換両学協定書を別紙のとおり定める。
附則
この協定書は、平成7年11月15日から施行する。
附則(平成26年12月18日協定第3号)
この協定書は、平成26年12月18日から施行する。

























平成7年11月15日 協定第1号
(平成26年12月18日施行)
| ◆ | 平成7年11月15日 | 協定第1号 |
| ◇ | 平成26年12月18日 | 協定第3号 |