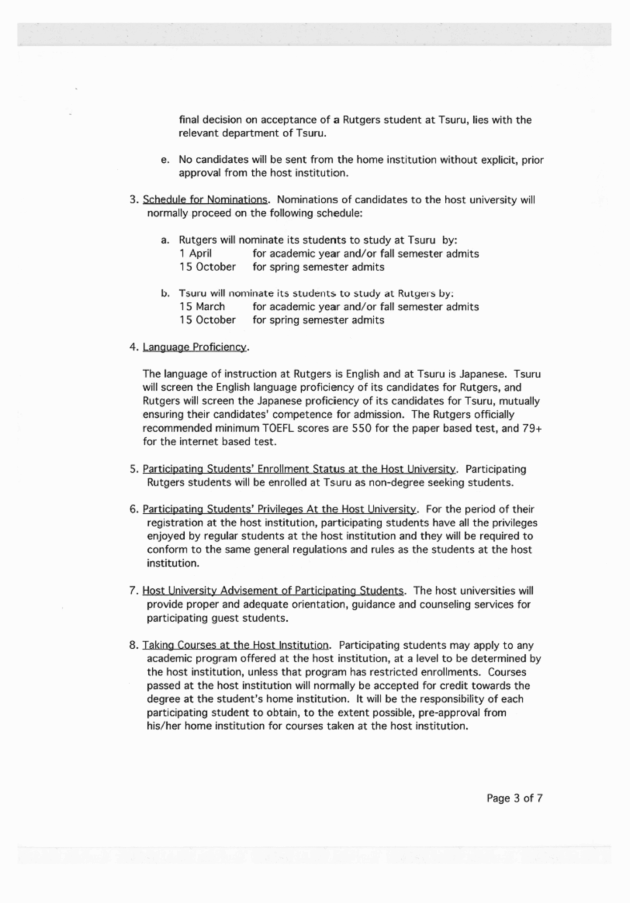
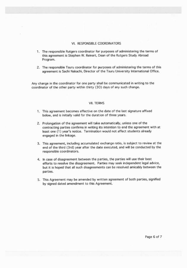
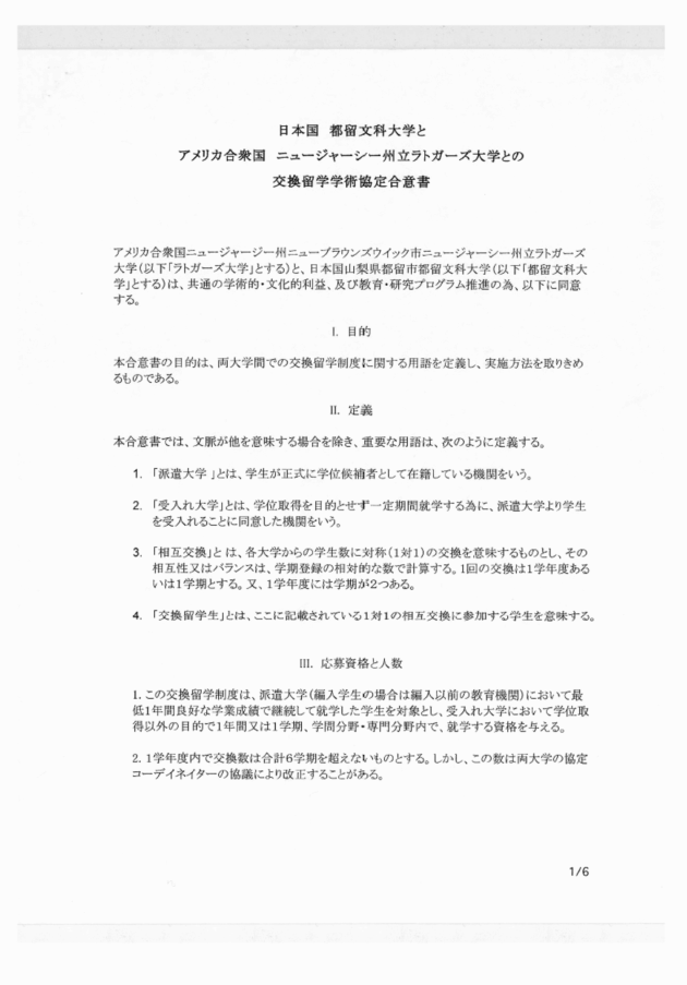
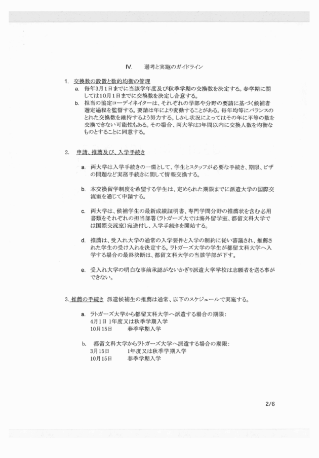
○日本国都留文科大学とアメリカ合衆国ニュージャーシー州ラトガーズ大学との交換留学学術合意書
平成24年1月11日
協定第1号
日本国都留文科大学とアメリカ合衆国ニュージャーシー州ラトガーズ大学との交換留学学術合意書を別紙のとおり定める。
附則
この合意書は、平成24年1月11日から施行する。













○日本国都留文科大学とアメリカ合衆国ニュージャーシー州ラトガーズ大学との交換留学学術合意書
平成24年1月11日
協定第1号
日本国都留文科大学とアメリカ合衆国ニュージャーシー州ラトガーズ大学との交換留学学術合意書を別紙のとおり定める。
附則
この合意書は、平成24年1月11日から施行する。













平成24年1月11日 協定第1号
(平成24年1月11日施行)
| ◆ | 平成24年1月11日 | 協定第1号 |